Data Manager For Clinical Beds & Discharge Operations: Hospital Command Centre (Real Project)
- Tushar Chouhan

- Sep 20, 2025
- 2 min read
Updated: 16 hours ago

x
Problem Statement Hospitals often struggle with real-time visibility of bed availability, patient discharges, and ward-level occupancy. Existing manual methods or fragmented tools delay decisions, causing inefficiencies in patient care and hospital operations.
Design Processes I took
Each milestone I took in this one month long project represents a crucial phase—from gathering requirements from my product manager through confluence PRDs and understanding user pain points (via Hospital Consultant) defining features, wireframing, and iterating with feedbacks. The roadway metaphor highlights the continuous, step-by-step nature of the design process, ultimately leading to a streamlined and user-friendly interface that supports hospital staff in making faster, data-driven decisions. I also supported my quality analyst wherever developers needed to provided iterations in micro-functionalities and UI cosmetics.

User Interviews Interviews were conducted with hospital administrators, operations managers, and command centre staff.
Key insights included:
• Difficulty in tracking real-time bed occupancy across departments.
• Delayed coordination between wards for assigning and discharging patients.
• Need for a centralised digital dashboard accessible to all stakeholders.
• Desire for quick filtering and drill-down by hospital, department, and ward.

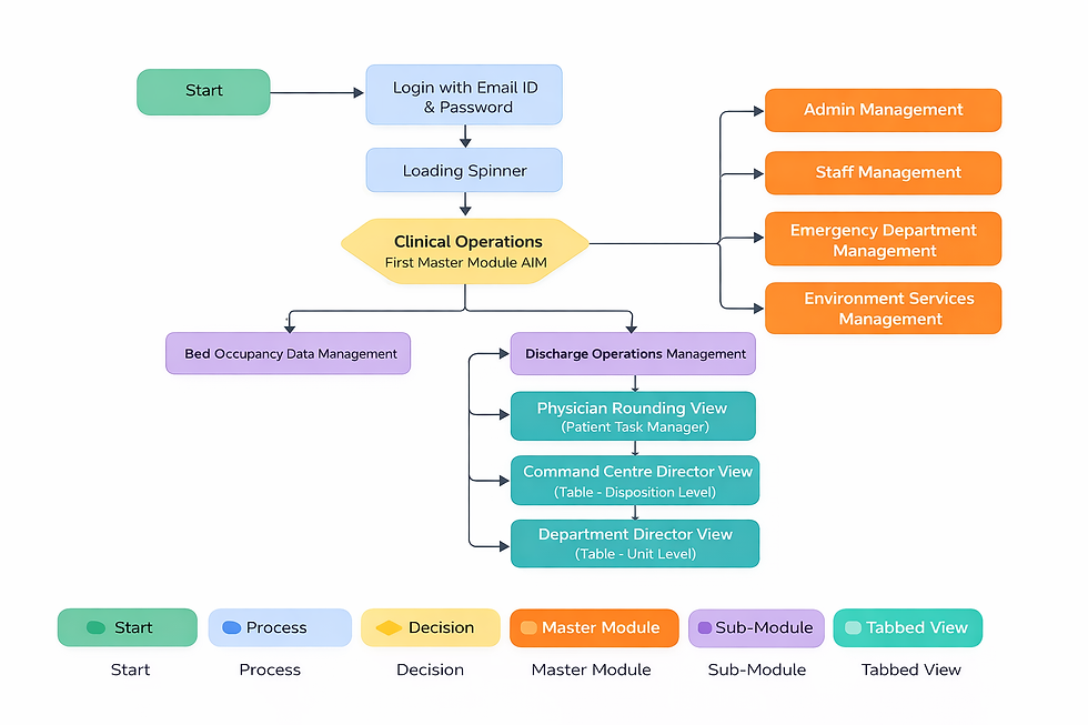
Ideated User Flow as per provided BRD:

Wireframe(for Bed management and discharge management)
Bed Management

Takeaways from above wireframe: - The table provides hierarchical facility visibility, real-time bed occupancy metrics, severity indicators, tentative admissions, and transfer or discharge tracking, enabling proactive capacity management and faster operational decisions. - Row-level expansion enables users to drill down from system to hospital, department, and ward, revealing detailed capacity data without losing context, improving traceability and faster operational analysis. Discharge Management

Description(Takeaway):
A hospital command center dashboard enabling clinicians to view patient information, bed assignments, discharge dates, dispositions, and pending tasks in one place. It supports faster clinical decision-making, proactive discharge planning, and improved coordination between physicians, care teams, and operations staff.
Fun Fact:
Using Agile phased methods with tools like Rally and Confluence, I carried this MVP part of the year long project within 4 months of duration using tools like Emergent AI and Figma along with manual brainstorming sessions with my product manager.
Using the deadly combination of generative AI tools and Figma ShadCN design system I was able to come up with these screens below:
Dashboard UI Mockup Ideation: Login Onboarding & Home View (using AI)




Pre-Launch Login Screen UI on Figma:

This is what the live product prototype looks like(on Dev env.):To conclude the case study, → This project taught me how to structure complex hospital workflows into clear modules, align user roles with task visibility, and use UX to improve operational efficiency, accountability, and clinical decision-making. →I faced challenges aligning stakeholder expectations, evolving BRD requirements, and developer constraints, which required continuous clarification, scope control, and design iterations to balance feasibility, timelines, and user needs. →I bridged gaps by creating clear design documentation, user flows, and annotations, aligning them with BRDs, conducting walkthroughs with developers, and using written updates to ensure shared understanding. Thank you!






Comments